“小不忍则乱大谋”——浅议新冠疫情防控下的妨害传染病防治罪
发布时间:2023-06-11
浏览次数:1849 2022年5月6日,郑州市二七区新冠肺炎疫情防控指挥部发布《关于违反疫情防控规定被依法处理的情况通报》。根据通报,二七区三名核酸检测为阳性的病例分别实施了“故意隐瞒行程轨迹”“不执行防疫政策,擅自外出、进出饭店不扫码,故意隐瞒活动轨迹”“居家隔离期间多次私自外出”等行为,触犯《中华人民共和国刑法》第三百三十条之规定,涉嫌妨害传染病防治罪,被郑州市公安局二七分局刑事立案侦查。
上海疫情发生以来,类似报道频频见诸媒体。这说明:一方面,“动态清零”目标的实现需要全社会的共同努力,国家对违反疫情防控措施的行为保持了高压态势;另一方面,任何人图一时之便,违反疫情防控规定,都有可能导致严重的后果,甚至是牢狱之灾。笔者作为法律人,从刑法角度分析“妨害传染病防治罪”的犯罪构成以及司法实践的实际情况,以引起每个人的重视。
01
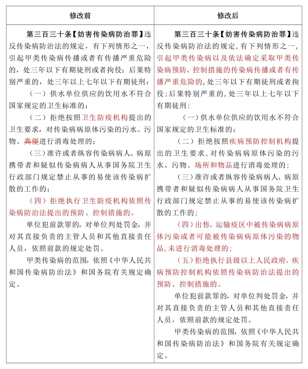
妨害传染病防治罪的法律规定
2020年12月26日,《中华人民共和国刑法修正案(十一)》对刑法第三百三十条妨害传染病防治罪的条文进行修改,具体如下:
02
新冠疫情防控下刑法规范的调整和修改
根据《中华人民共和国传染病防治法》第三条,甲类传染病仅指鼠疫、霍乱。
按照修改前的刑法条文,妨害传染病防治罪似乎无法规制新冠疫情防控下引起疫情传播或者严重传播危险的行为。尽管2020年2月6日最高人民法院、最高人民检察院、公安部、司法部联合发布的《关于依法惩治妨害新型冠状病毒感染肺炎疫情防控违法犯罪的意见》(以下简称《意见》)中规定,对于不符合刑法第一百一十四条、第一百一十五条第一款规定的以危险方法危害公共安全罪的“其他拒绝执行卫生防疫机构依照传染病防治法提出的防控措施,引起新型冠状病毒传播或者有传播严重危险的行为”,依照刑法第三百三十条的规定,以妨害传染病防治罪定罪处罚,但该《意见》的性质属于司法解释,此规定难免有“扩大解释”之嫌。
刑法修正案(十一)从立法层面将“依法确定采取甲类传染病预防、控制措施的传染病”纳入刑法意义上传染病防治的范围。根据《中华人民共和国传染病防治法》第四条“其他乙类传染病和突发原因不明的传染病需要采取本法所称甲类传染病的预防、控制措施的,由国务院卫生行政部门及时报经国务院批准后予以公布、实施”,以及2020年1月20日国家卫生健康委员会2020年第1号公告“经国务院批准,将新冠肺炎纳入传染病防治法规定的乙类传染病,并采取甲类传染病的预防、控制措施”等内容,对于实施引起新冠疫情传播或者传播严重危险的上述五种行为的人或单位,可以按照妨害传染病防治罪定罪量刑。
关于妨害传染病防治罪的构成要件,其客体为国家关于传染病防治的管理秩序;客观方面是实施刑法第三百三十条第一款规定的五种行为;犯罪主体为一般主体,同时,自然人和单位均可成为该罪主体;其主观方面在刑法理论上一般认为是过失。
03
刑法第三百三十条第一款第(五)项的适用
从见诸媒体的新闻来看,公安机关进行立案侦查的依据均为刑法第三百三十条第一款第(五)项。笔者通过中国裁判文书网检索发现,自新冠疫情发生以来,人民法院以妨害传染病防治罪对被告人定罪量刑并予以公开的刑事判决共计67份,均是依据刑法第三百三十条第一款第(五)项,也即刑法修正案(十一)实施前的第三百三十条第一款第(四)项,作出的判决,足见此项规定适用之广,因此,理解此条规定并予重视、遵守,对每个人而言都很重要。
1.此项规定中“县级以上人民政府、疾病预防控制机构依照传染病防治法提出的预防、控制措施”,具体可以理解为当地政府或疾控中心发布的与疫情防控相关的通告。如《郑州市新冠肺炎疫情防控指挥部办公室关于加强“五一”假期疫情防控工作的通告》(2022年67号),要求入郑报备、全市各级各类学校制定防控方案、进入公共场合主动扫码、落实相应隔离/健康监测政策等等,二七区的三名病例均违反了通告中的要求,故而涉嫌妨害传染病防治罪。
2.并非只有确诊为传染病患者或病原携带者等具有传染病传播危险的人才会构成该罪,其他人和单位均可能成为该罪的主体。如(2020)豫1002刑初446号、(2020)豫1003刑初319号刑事判决中,两案被告人共同举办婚宴,在得知参加婚宴人员中有确诊为新冠肺炎的病例后,拒不向疫情防控部门提供参加婚宴的人员名单,致使流行病学调查无法正常开展、疫情防控措施不能及时落实,二人均被判犯妨害传染病防治罪;再如(2021)京0101刑初565号刑事判决中,被告人作为医生违规接诊发热患者,且未按规定及时上报卫生防疫部门或采取其他控制措施,导致感染新型冠状病毒肺炎的病例未能被及时发现、确诊以及采取控制措施,并进一步密切接触多人,被判犯妨害传染病防治罪;又如(2020)京0115刑初1313号刑事判决中,被告单位未落实疫情防控政策,隐瞒员工感染症状,在有关部门进行检查时假装将该员工隔离,该单位被判犯妨害传染病防治罪,判处罚金人民币五万元。
3.并非只有故意才会构成该罪。刑法理论上一般认为该罪的主观方面是过失,即虽然行为人对违反传染病防治法规定的行为可能是故意的,但是对可能造成的损害后果是不明知、不希望或不放任其发生的。若行为人对损害后果存在主观故意,则应依据刑法第一百一十四条、第一百一十五条第一款、以及《意见》第二条之规定,以危险方法危害公共安全罪定罪处罚。
4.在量刑层面,上述判决中被告人被判处拘役至有期徒刑两年不等,人民法院在裁判时通常会认为当前是全国上下共同抗击新冠肺炎的特殊时期,此种行为造成了他人确诊、隔离,部分区域被管控、封控,严重影响疫情防控工作,不同意适用缓刑。
在疫情防控的特殊背景下,无论是普通群众还是医护人员,无论是自然人还是法人,都需要及时关注并严格遵守各地政府或疾控中心发布的防疫政策,这既是保护自己,也是对他人和社会负责。
04
结 语
自2020年1月新冠疫情发生至今已两年有余,近期国内外疫情形势呈现出了复杂性和反复性的特点,本土疫情点多、面广、频发,给疫情防控工作提出了新的挑战。最高人民检察院于2022年3月31日发布的《第十六批全国检察机关依法办理涉新冠肺炎疫情典型案例》显示,截至2022年2月,全国检察机关共批准逮捕涉疫情案件7047件9377人,起诉11340件15666人,涉及多行业、多领域。
疫情防控事关你我他,在目前的关键时期,我们每一个人都应加强自我防护,严守防疫政策,共同打赢新冠疫情防控攻坚战。与此同时,我们还应避免侥幸心理,不能因图一时之快,招致终生悔恨。
河南路德律师事务所
周清亮、刘怡炜
企业邮箱
OA办公系统
首 页
联系我们
电话:
传真:
地址:河南省郑州市郑东新区明理路238号河南企业联合大厦·豫发中心6楼、12楼
邮编:450018 
